服务热线
400-850-5208
星空app官网下载官方版APPPRODUCTS
日本SHOWA昭和2501EX振动监视计

![]()
耐圧防爆型の振動データ変換器です。4~20mA出力
耐圧防爆構造のバイブロコンバータで、出力は4~20mAの直流信号なので振動監視に適しています。
フレキシブルチューブでセンサが分離されているので、センサの取付けに自由度があります。

| バイブロコンバータ/Model-2501EX 圧電型検出器付属 (フレキシブル電線管にて接続仕上) | 1台 |
| 取扱説明書 | 1部 |

| 検出器 | 圧電型加速度検出器 感度:8pC/(m/s2)(Typ.) |
| 出力 | 4~20mA |
| 不可抵抗 | 300Ω |
| 測定範囲 | 変位 0~500μm(P-P)(オプションで変更可能) |
| 周波数範囲 | 10~700Hz(±1dB) |
| 確度 | 5%(80Hz 10m/s2 25℃ 正弦波) |
| 直線性 | フルスケールの1%以内 |
| 電源 | AC/DC100~200V 10VA |
| 温度・湿度 | 使用:-10~60℃ 保存:-20~70℃ 90RH以下 |
| 防爆構造 | 耐圧防爆:Ex d IIB T6(検定:第C15987号) |
| 耐震性 | 振動100m/s2 衝撃:1000m/s2 |

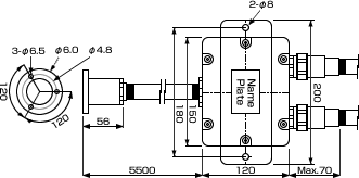
(単位:mm)
